放送大学ではウェブサイトでの体験を向上させるため、Cookieと呼ばれる機能を使用しています。Cookieについての詳細を確認したい場合、「Cookieについての詳細を見る」を押してください。
放送大学ではウェブサイトでの体験を向上させるため、Cookieと呼ばれる機能を使用しています。
1. 本学は、ユーザのプライバシーの保護、利便性の向上、広告の配信 および 統計データの取得のため、Cookieを使用します。また、CookieやJavaScript等の技術を利用して、ご提供いただいた情報のうち、年齢や性別、職業、居住地域など 個人が特定できない属性情報(組み合わせることによっても個人が特定できないものに限られます)や端末情報、 本ウェブサイト内におけるユーザの行動履歴(アクセスしたURL、コンテンツ、参照順等)を取得することがあります。ただし、Cookieおよび行動履歴等には個人情報は一切含まれません。
2. Cookieは、ウェブサイトの機能の向上や、本学によるウェブサイト改善のための分析データの収集、インターネットにおいてご利用者をトラッキングすることにより本ウェブサイトもしくは広告配信事業者から、ユーザの興味・関心に合わせてパーソナライズされた広告を表示すること等を可能にします。
選ばれる理由
すべての放送授業はインターネットでも配信され、時間や場所を問わずに学べます。大学卒業を目指す全科履修生だけでなく、学習する目的に合わせて、興味のある分野から好きな科目だけ選んで学ぶ選科履修生、科目履修生として入学できます。さまざまな年代、職業の人たちが自由に学べる環境が整っており、学ぶ意欲があれば、何歳からでも何度でも入学して学び続けることができます。
放送大学は、各分野でトップクラスの教員が約2,000人揃っています。 様々な専門分野を持つ放送大学専任教員だけでなく、他大学からも数多くの客員教員を招き、日本における第一線の研究者による授業を提供しています。実力・人気ともに高い、多様な教授陣から、理論や知識を吸収することができます。
変化の激しい現代社会では学び続ける姿勢が欠かせません。これまでの知識を深め、新たな知見を得ることで、より充実した人生を切り開く。そのようなキャリアアップを目指す社会人、上位資格を目指す教員や看護師、大卒資格が欲しい方や定年後のセカンドキャリアを構築したい方など、さまざまなニーズにこたえる資格取得やキャリアアップの道がここにあります。
学びの場が身近にあることはモチベーションアップのためにも重要です。通信制でありながら、日本全国の都道府県に学習センターやサテライトスペースがある放送大学。開かれた大学として、学生に限らず広く地域の方々の学習を支援するために公開講座・公開講演会やオープンキャンパス、個別相談会といったイベントの開催や、資料配布をしています。
15歳以上の全ての人に開かれた放送大学。さまざまな人たちがそれぞれの目的で学んでいます。働きながら、育児をしながら学びたい方、定年退職を迎えたシニア世代、障がいのある人もない人も、皆が平等に学べる各種のサポートやアクセシビリティに配慮した情報発信を行っています。
大学・大学院
教養学部教養学科について
豊かな教養を培うとともに、実生活に即した専門的な学習を深め、幅広い学問分野を学べるよう、6つのコースを用意しています。全科履修生は、この中から1つを選んで所属します。
生活と福祉コース
身の回りの事象で誰もが経験する、生命(いのち)、生活(くらし)、人生という3つの『life』について学ぶコースです。
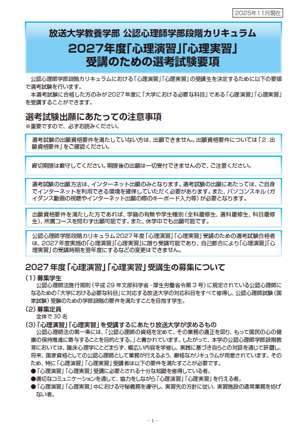
心理と教育コース
人間の心と発達に関する諸問題を理解し、発達の支援と教育に必要な基本的知識および考え方を習得します。
社会と産業コース
人間がどのように生き、他人や社会と付き合うのか、その中でいかにネットワークを結び、その在り方を変えていけるのかを学びます。
人間と文化コース
人間が生み出した文化の諸相を、哲学・美学、歴史学、文学・言語学、文化人類学などの多様な切り口から学びます。
情報コース
情報社会の生活に欠かせない情報の仕組みやあり方とその活用方法を学び、問題解決能力を身に付けます。
自然と環境コース
自然科学の知識をベースに人間と自然の関わりを理解する力を養います。
現在の6コースは2013年度以降に入学の全科履修生が対象です。2009年度から2012年度に入学した全科履修生のコースと、2008年度以前に入学した全科履修生のコースはそれぞれ異なります。
大学院修士課程について
修士課程は、7つのプログラムを設けています。
生活健康科学プログラム
人々の生活の質の向上に資するための施策に積極的に関わる能力を持つ指導的人材を養成します。
人間発達科学プログラム
心理と教育に関する科学的・実証的な調査研究の方法と専門的知見を有し、実践的に活動できる指導的人材を養成します。
臨床心理学プログラム
心理的な問題に対応できる臨床心理士(高度専門職業人)の養成および再研修(※)を行います。
社会経営科学プログラム
人々の社会関係の向上を目指して、法、政治、社会、経済、経営、環境に関わるネットワーク形成と運営についての知的で実践的な能力を育成します。
人文学プログラム
人文学の諸分野において、総合的な知見と創造性をもって「知」の発展に貢献できる人材を養成します。)
情報学プログラム
社会におけるさまざまな現象を洞察する能力を持ち、問題解決に向けて、情報に関する知識、技術を実践的に活用することを目指します。
自然環境科学プログラム
自然科学諸分野での専門知識・研究能力を養うことで,人間と自然の関わりを主体的に理解し問題解決に導く力を養います。
放送大学大学院修士課程は、7つのプログラムを設けています。修士全科生は、この中から1つを選んで所属します。
※臨床心理学プログラム:公益財団法人日本臨床心理士資格認定協会による第2種指定大学院
大学院博士後期課程について
博士後期課程は、6つのプログラムを設けています。
人々の生活と健康の向上、地域社会の形成において自立的・創造的に高度な研究を遂行する人材を養成します。
人間科学プログラム
心理学、臨床心理学、教育学およびそれらの学際領域において自立的・創造的に高度な研究を遂行する人材を養成します。
法学、政治学、社会学、経済学、経営学、環境論、工学などの重なる学際領域において、高度に創造的な研究を遂行する社会的人材を育成します。
人文学の各分野およびそれらの学際領域において、自立的・創造的に高度な研究を遂行する人材を養成します。
情報学とその関連領域に関する幅広い学識を有し、社会の諸問題の解決に応用し、高度な研究を自立的に遂行する人材を養成します。
自然科学プログラム
数学、物理学、化学、生物学、地球惑星科学、天文学とそれらの学際領域において自立的・創造的に高度な先端研究を遂行する人材を養成します。
番組表
現在放送中のテレビ放送、ラジオ放送の番組表を2週間先までご確認頂けます。
年間番組表
放送番組の視聴方法
受信案内
放送大学で学べる3つのチャンネル
放送大学で学べる3つのチャンネル
BS放送 231ch
メインチャンネルとしてすべてのテレビ番組を高精細画質で放送しています。
BS放送 232ch
サブチャンネルとして一部テレビ授業番組を放送しています。
BS放送 531ch
大学の単位認定を前提としたラジオ授業番組を放送しています。
授業科目案内
大学(教養学部教養学科)
大学院 修士課程
大学院 博士後期課程
知る・楽しむ
入学案内
夏季集中(司書教諭講習)
2026年度 第1学期
2026年度
2025年度 第2学期
2025年度
2025年 11月版